
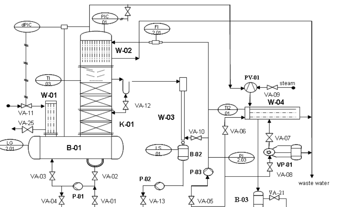
위의 그림은 인터넷에서 구한 P&ID의 일부이다.
깔끔하니 간단한 편에 속한다고 생각한다.
P&ID란 PIPE INSTRUMENT DIAGRAM 인데
배관 및 설비 그림이라고 보면된다. 아마 P&ID가 없는 플랜트는 없을 것이다.
그래서 P&ID를 읽는 법은 플랜트 엔지니어가 가져야할 기초역량에 속한다.
플랜트 뿐만 아니라 좀 배관이 많으면 P&ID를 많이 사용한다.
예를 들어 소방설비 같은 경우도 수많은 배관이 연결되어 있기 때문에 P&ID를 사용해야한다.
위의 첨부된 사진같은걸 처음 보면 뭐 좀만 보면 되겠네 라고 생각할 수도 있지만 실제 플랜트공정의 아주 복잡한 P&ID를 보면 그냥 까막눈이 되버린다.
뭘 어떻게 봐야하는지도 모르겠고 무엇부터 시작해야하는 지도 모르겠고 말이다.
필자는 까막눈을 체험하고 수많은 맨땅에 헤딩하기를 시전하면서 나름대로 쉽게 접근하는 방법을 터득했다.
그 방법을 간단히 소개하고자 한다.
우선 첫 번째로 대충 흐름만 파악하기다.
화살표를 따라가다보면 그 흐름이 어떻게 진행되는지 알 수 있다. 수많은 밸브를 지나가고 막 갈라지기도 하는데 그냥 다 흐른다고 생각하고 보면 대충 어떤 설비들을 거쳐가며 진행되는지 알 수 있다.
이렇게 대략적인 플로우를 알게 됬다면
두 번째로 설비들의 약자를 공부하는 것이다.
위의 그림에서 동그라미 쳐있는 걸 보면 PIC, FI, TI 등을 볼 수 있을것이다.
이 설비들의 약자는 첫번째 글자+ 두번째 이후 글자 이런식의 구조인데,
첫 번째 글자에서 P는 Pressure(압력), F는 Flow(유량), T는 Temperature(온도)이다.
이것외에도 꽤 많이 있다 Level 등등 있는데 P,F,T 정도가 대부분 이기에 편하게 접근 할 수 있다.
그 다음 두번째 글자로 많이 쓰이는 것들 위주로 말하면 I는 Indicator(지시계), C는 Controller, T는 Transmitter(전송기, 스펠링 맞나?) 요런 것들이 있다. 위의 예시를 보다시피 T가 앞에오냐 뒤에오냐에 따라서 뜻이 달라진다.
즉 TT면 Temperature Transmitter이다. 온도 전송기이다. 전송기라는 것은 제어실에서 온라인으로 그 수치를 확인할 수 있게하는 설비라고 생각하면 된다.
세 번째로 밸브 파악이다.
밸브 종류는 수 없이 많고 많이쓰이는 것은 게이트밸브, 글로브밸브이다.
그 쓰임새와 용도가 다르긴 하나 대부분 개폐를 목적으로 사용하는 것으로 보면된다.
위 그림에서 보면 리본모양으로 되어있는 것이 게이트 밸브인데, 만약 이게 안에 까맣게 색칠이 되어있다면 평상시에 close 상태를 의미한다.
하얀것은 open이겠지.. 위에는 다 오픈되있는데 실제 P&ID를 보면 close된것도 두루 볼 수 있다.
그럼 생각을 해보자. 일반적인 플로우가 open밸브를 따라 간다고 생각하면 해석이 좀 더 쉬워질것이다.
평상시 close valve는 왜 쓸까? 예를 들자면 드레인밸브 같은 용도가 있다.
우리가 사용하는 세탁기를 보면 세탁물을 돌리다가 물을 드레인을 통해서 슈욱 빼준다.
근데 드레인이 평소에 열려있어서 계속 물이 흐른다고 생각해보자. 세탁기 못돌린다.
여하튼 글이 길어지니 이 정도로 마치며 위에 말한 세가지 정도를 지니고 P&ID를 파악하면 쉽게 접근할 수 있을것이다.